蜜桃视频
Toggle navigation
English
官方微信
蜜桃视频
栏目名称
测试
第二个
蜜桃视频
蜜桃视频概况
蜜桃视频简介
历史沿革
机构设置
现任领导
历任领导
联系我们
师资队伍
全职教工
讲座 兼职教授
重要人才计划
退休人员名单
人才培养
本科生培养
硕士生培养
博士生培养
科学研究
学术交流
重点学科
科研机构
科研团队
科研成果
讨论班
党团建设
党建动态
工会活动
团学工作
理论学习
主题教育
合作交流
国际合作
校际合作
校企合作
招生就业
招生信息
就业信息
招生宣传
蜜桃视频 之家
蜜桃视频 组织
蜜桃视频 基金
蜜桃视频 活动
百年院庆
蜜桃视频 动态
知名蜜桃视频
院务信箱
蜜桃视频公告
蜜桃视频简介
历史沿革
机构设置
现任领导
历任领导
联系我们
蜜桃视频公告
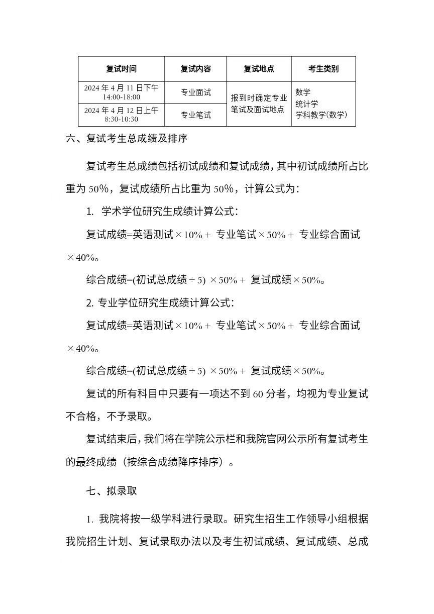
蜜桃视频 2024年硕士研究生调剂复试与录取工作方案
日期:2024-04-09
作者:
点击:[]
上一条:
蜜桃视频 2024硕士研究生调剂复试考生名单
下一条:
蜜桃视频 2024年硕士研究生招生调剂公告
【
关闭
】
友情链接
学校教务处
学校党委办公室
学校校长办公室
清华大学数学系
浙江大学数学科学院
上海大学数学系